01丨柬埔寨官方:未注册的外国电商网站将被封
昨日,中新网金边援引柬埔寨官方消息称,将封锁拒绝注册和履行纳税义务的外国电商网站。
柬埔寨国家税务总局指出,政府早于去年便发布相关法令,规定通过电子商务向柬埔寨出售商品或提供服务的外国电商,即使并非税务居民,也必须进行税务注册和申报增值税。
柬埔寨国家税务总局称,有关法令原定于今年 1 月 1 日生效执行,因部分外国大型电商向柬埔寨政府要求提供更多时间进行注册,因此政府决定展延三个月才正式执行。
据介绍,柬埔寨国家税务总局将与本地互联网供应商合作,采取能加强执行跨境电子商务增值税征管工作的措施,包括封锁那些拒绝注册和履行纳税务人的外国大型电商网站。
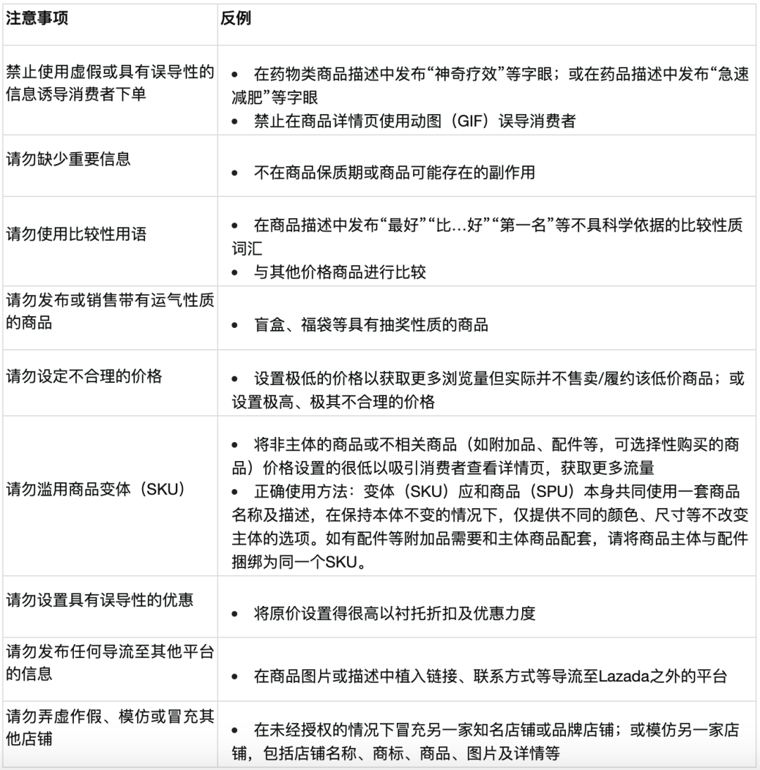
02丨Lazada政策更新:禁止商品图片使用GIF格式
Lazada 旨在向消费者提供优质的购物体验,为了让消费者在平台获得真实可靠的商品信息,即日起,Lazada 不当内容及误导性内容政策有所更新(如下图)。


注意:请商家朋友们自行检查店铺商品图片是否为动图(如 GIF 格式),请及时将动图更换为静态图片(如 JPG 格式)。若商品图片为动图格式,平台将于 2022 年 2 月 15 日对违规商品进行下架。
此外,若违反上述其他政策,商品或将被下架及锁定,严重者将面临店铺被扣分。
请商家朋友严格遵循《不当内容及误导性内容政策》,感谢您的理解与配合!更多政策详情,请前往帮助中心进行查阅。
如有其他疑问,请前往帮助中心点击“联系我们”咨询商家客服团队。
03丨菲律宾国税局突袭Nueva Ecija违禁品仓库
据菲律宾媒体消息,近日,国税局 (BIR) 突袭了位于 Nueva Ecija 的一个仓库,该仓库存放价值数十亿比索的包装材料和用于为非法卷烟贴标签的印刷机。
报道称,一个名为 Strike Team 的 BIR 特别小组对位于 Nueva Ecija 省 Cabanatuan 市的一个大概有五个篮球场大小的仓库进行了突袭,发现其主要从事印刷违禁卷烟包装标签的业务。
特别小组查获了数十台印刷机、原材料和烟草用具。此外,它还没收了成桶的酒精溶剂、粉末墨水、成卷的打印纸以及纸箱香烟品牌,包括 Farstar、Modern、New Berlin 和 Two Moon。
同时,特别小组海发现仓库的工人甚至为泰国等外国司法管辖区制作假税票。
根据欧盟-东盟商业委员会的一份报告,菲律宾每年因烟草制品的非法贸易损失平均 110 亿比索的税收。
根据海关局的估计,从 2019 年到 2022 年 1 月,查获的卷烟价值达到 97.3 亿比索。
转载请注明:速查!Lazada政策更新:禁止商品图片使用GIF格式;菲律宾突袭Nueva Ecija一仓库;该国未注册的外国电商网站将被封 | 蘑菇跨境