蘑菇跨境 蘑菇跨境 蘑菇跨境 蘑菇跨境
  • 常用网站
    • 常用网站
    • 亚马逊后台
    • 榜单排名
  • 常用工具
  • 关键词工具
  • 选品分析
  • 收款金融
  • 独立站
  • 评论工具
  • 跨境物流
  • 知识产权
  • 货源网站
  • 友情链接
蘑菇跨境 蘑菇跨境
  • 首页
  • 跨境头条
    • 亚马逊
    • Shopee
    • Lazada
    • Alibaba
    • Wish
    • eBay
    • Gmarket
    • 速卖通
    • 敦煌网
  • 跨境物流
  • 跨境服务
  • 跨境百科
  • 跨境工具
    • 单位换算器
    • 时间换算工具
    • Paypal手续费
    • 亚马逊仓库
    • BuyTogether
首页•跨境头条•爆款引流短视频策划

爆款引流短视频策划

跨境头条 3年前 (2022) iow
23.1K 0 0

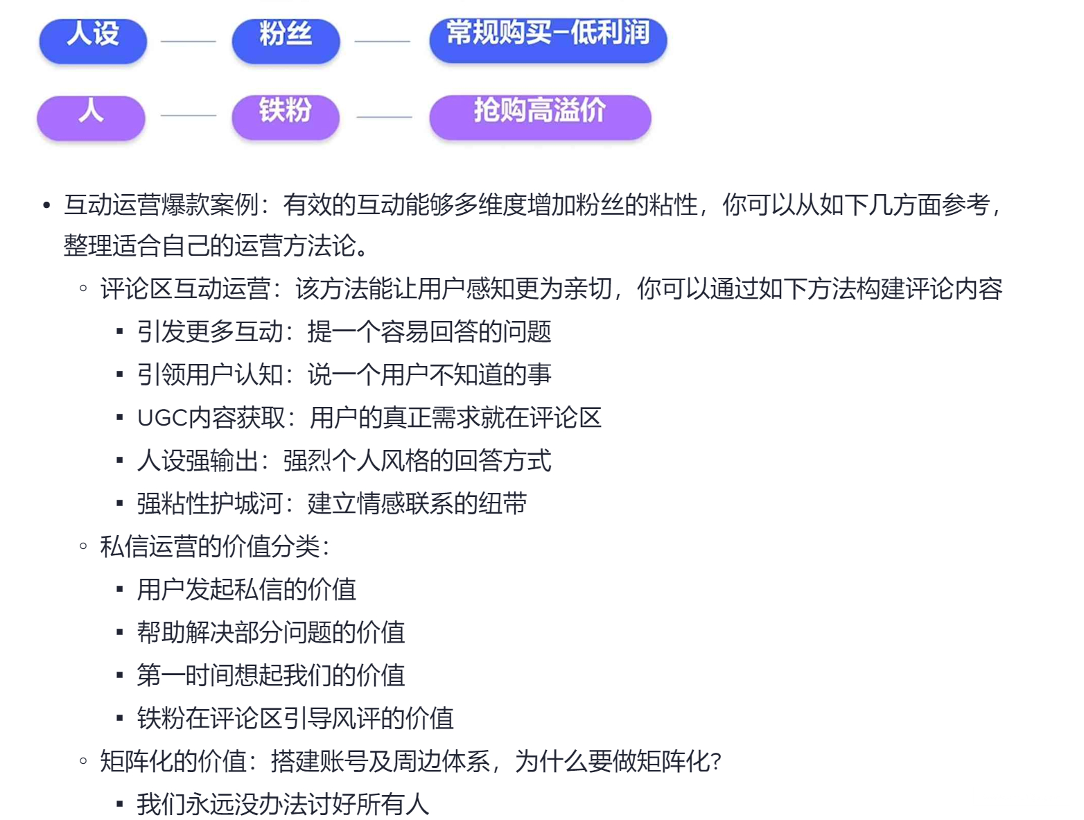
爆款引流短视频策划

爆款引流短视频策划

爆款引流短视频策划

爆款引流短视频策划

爆款引流短视频策划

版权声明:iow 发表于 2022年8月15日 pm5:25。
转载请注明:爆款引流短视频策划 | 蘑菇跨境
上一篇

有效退货

下一篇

Shopee的精细化运营如何进行有效的提炼?

相关文章

shopee商家如何入驻?入驻shopee常见问题有哪些?
iow
23.2K
网站突遭 WordPress php致命错误,附解决办法
iow
22.2K
【Shopee市场周报】虾皮台湾站2022年5月第2周市场周报
iow
35.9K
XShoppy:将提升平台风控规则 对违规独立站直接封停
iow
23.3K
出海东南亚首站菲律宾,WIKO如何杀出重围?
iow
21.7K
拥堵加剧!奥克兰港突遭龙卷风袭击,货运枢纽严重受损
iow
25.6K
iow 博主
35547文章 0评论 856.4M浏览 235.6K获赞

相关文章

亚马逊继续大规模扫号!个人号也是重灾区
3年前 (2023)
0
5年4倍!DTC箱包品牌BÉIS究竟如何通过社媒营销收获逆势上涨!
3年前 (2023)
0
TEMU情趣类目TOP店铺曝光!这些版式工艺可能爆
3年前 (2023)
0
担心自己被AI替代?不如来看看ChatGPT如何为亚马逊人所用
3年前 (2023)
0
这份亚马逊新披露的报告究竟说了什么?
3年前 (2023)
0
蘑菇跨境 蘑菇跨境
跨境电商导航-跨境电商网址大全

友链申请 免责声明 广告合作 关于我们

扫码加微信蘑菇跨境

扫码加微信
© 2022 AMZMM.COM - 跨境电商导航  闽ICP备14005448号  
常用
搜索
工具
    热门推荐:
  • 导航主题
  • 图标