
1、 商品投放
(1) 什么是商品投放?
通过商品投放,卖家可以选择与广告商品类似的特定商品、品类、品牌或其他商品特性,将广告进行定向精准投放。使用此策略,当消费者在浏览商品详情页和品类,或在亚马逊上搜索商品时,更有可能发现卖家的商品广告。
(2) 如何优化商品投放?
说到商品投放,要围绕“关联”二字进行进攻与防御。在防御部分要将自己的其他产品投放到产品的商品详情页中。

同时积极向“敌方”进攻,把自家的产品投放到竞品的商品详情页中,让消费者在浏览竞品详情时也能发现自己的产品。

对于商品投放的优化,例如有相关性的商品或品牌。可以参考以下两个优化方法:
·投放到互补商品详情页中
互补商品无疑是最容易提升转化率的搭配。就像卖的是SD卡,投放在相机的商品详情页中,那么购买相机的消费者极有可能就会顺便带上一张数据卡。不知道自己产品的互补商品是什么?以下三个栏目了解一下:

·否定商品投放
否定商品投放与否定关键词有异曲同工之妙,可以否定品牌或是ASIN。可以遵循一个原则,就是否定相对优势过强的产品链接。简单来说,打不过的,不要硬刚。

2、 关键词投放
(1) 什么是关键词投放?
通过关键词投放,卖家可以通过关键词与搜索词的匹配,在消费者的搜索结果和商品详情页中展示商品。如果卖家明确知道消费者会通过哪些搜索词搜索到商品,则可以自己选择合适的关键词,让广告可以更精准地触达消费者。
例如,如果商品为手机壳,可以投放关键词“手机壳”。当消费者使用搜索词“手机壳”搜索商品时,广告就有可能展示在搜索结果和商品详情页中。
(2) 如何优化关键词投放?
选择正确的关键词可以帮助广告更精准地进行投放。衡量一个以关键词进行投放的广告活动是否成功,能否提高展示次数、点击次数和销量是关键。
很多卖家不明白要怎么给广告分层,广告层级可分为广告组合、广告活动、广告组三级。可以根据不同的广告目标、组合使用不同的匹配方式。以太阳眼镜为例:

经过多种形式的匹配,会跑出多个关键词,其中包含了部分不会带来转化的无效关键词,要持续否定不相关的词,减少不必要的支出。
当产品进入了稳定期,面对大量的搜索词,怎样才能快速辨别一个搜索词出现什么问题,再进行下一步优化呢?这里提供一个快速的辨别方法,了解判别方法后,以下三步可以帮助快速整理手上的海量客户搜索词。
第一步:下载过去30天内的搜索词报告,客户搜索词去重后,用sumif函数将每个词的点击量、花费、7天总销售额、7天总订单数分别求和。
第二步:用excel中的if函数将搜索词分类。广告搜索报告的数据成千上万,以下这个思维导图,将搜索词归纳为5种类型。

第三步:根据判断程序的结果对每个搜索词进行下一步的优化。优化方式可以向上划到Step2的思维导图中查看哦。
针对手动投放的关键词,卖家可以根据以下步骤,优化关键词的选择:
①下载投放搜索词报告
②确定优异绩效关键词(曝光量、点击量、销售量效果如何)
③将高绩效关键词添加至手动投放广告活动
④根据情况,调整出价,参考建议竞价和CPC
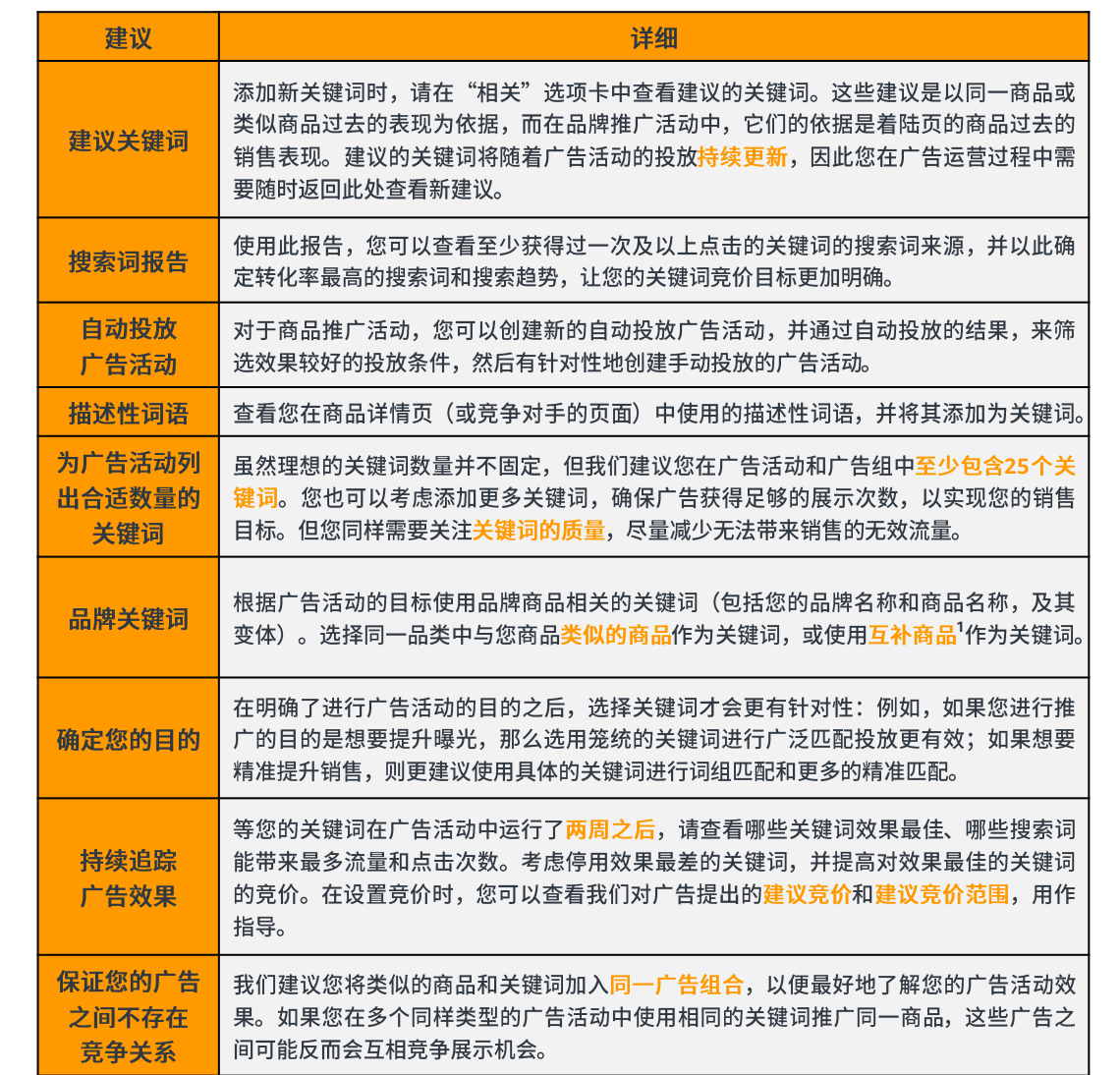
在下方表格中,还有更多建议,更便捷地查找到有效关键词、并进一步优化关键词策略:

以下是其他创建错误,注意避免:
①注意不要添加多个现有关键词的数量词组、或接近的错误拼写。
例如,不必同时添加“耳机”和“一对耳机”,或者“耳肌”和“耳机”。