
Search Insights面板可解决以下常见问题:
1. 沃尔玛前台上的Listing在哪里显示?
2. 在顾客搜索过程中,Listing在展示次数、点击量、加入购物车和订单方面表现情况如何?
3. 每个商品的热搜关键字是什么?
4. 卖家可以采取哪些措施来尝试提高商品的搜索表现?
报告下载路径
1. 登陆Seller Center后台,选择Analytics下的Growth Opportunities, 并点击Search Insights。

2. 您可以按商品类别优化Search Insights。例如,您可以筛选面板视图,查看您在客厅家具类目中设置的低浏览量和高转化率商品。筛选后Search Insights面板将重新加载以显示这些商品,页面右侧的下载图标将显示与这些搜索参数匹配的商品数量。

3. 如果面板中列出了您希望提高Search Insights得分的某一个商品,请点击该商品,您可以在该商品的详细页面看到该商品的搜索表现、常用关键字结果以及如何改进您的Listing的建议。采纳这些建议不能保证您能完全改善该商品的搜索结果,但建议您根据这些建议进行修改,并尽可能创建最佳Listing,为顾客提供最佳的体验。

4. 点击Search Insights面板右方的下载按钮,并按照页面的指示跳转到File Center来获取您已经下载好的报告。当Status显示为“Processing”则报告尚未生成,请您耐心等待一段时间;当Status显示为“Download”,则报告已经生成,您可以下载这份报告。

5. 新的Search Insights面板可以帮助您的商品增加在前台搜索结果中获得更高排名的几率。Search Insights提供两种类型的推荐:
(1)关键字推荐:一组3到5个关键字,您可以将其添加到商品标题中。
(2)竞争性属性推荐:有针对性的见解,例如内容得分、配送得分及与Listing质量得分相关的见解,可以帮助顾客快速搜索到您的商品。

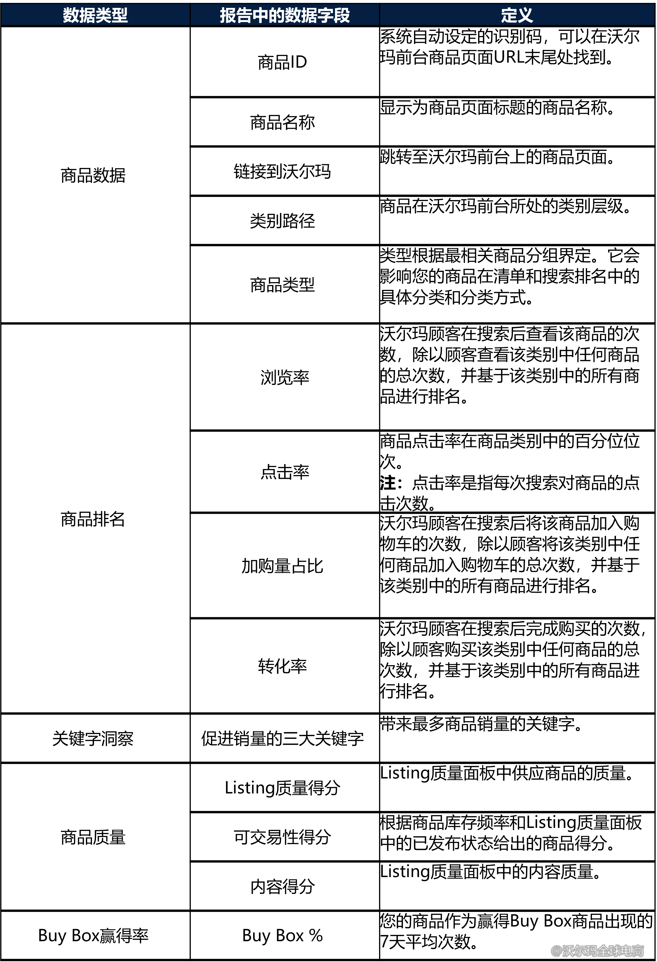
报告字段解析
您可以使用Search Insights面板查看改进商品Listing的方法,以实现最佳的顾客体验。商品视图会显示您的商品,其中包含以下信息:
Views:浏览率;沃尔玛顾客在进行网站搜索时看到该商品的次数,除以搜索后查看此类别中任何商品的总次数。
Clicks:点击率;沃尔玛顾客在搜索时点击商品的次数,除以搜索后点击此类别中任何商品的总次数。
Added to Cart:加购量占比;沃尔玛顾客在搜索后将商品加入购物车的次数,除以搜索后将此类别中任何其他商品加入购物车的总次数。
Conversion:转化率;沃尔玛顾客在搜索后完成购买的次数,除以搜索后购买此类别中任何其他商品的总次数。
Insights:根据您的商品搜索表现推荐的改进建议。
报告问题解读
请查看下表,了解如何解读报告数据。


其他注意事项
Search Insights报告中会忽略排名较低的商品,通常是流量低或转化率低。由于相关性,商品质量分数低于50的商品很难出现在沃尔玛的网站搜索结果中。
常见问题
问:为什么Search Insights只显示我的部分商品?其余商品呢?
答:Search Insights显示具有展示次数、赢得Buy Box且有库存的商品。这类商品的Listing质量得分往往超过50。
问:我自认为我的商品表现不错,但在搜索漏斗中显示次数很少。这是有bug吗?
答:某一商品的搜索漏斗表现基于该商品与子类别中的竞争对手商品相比的表现。有可能个别商品表现良好,但仍有改进空间。
问:我遵循了Search Insights的建议并采取了措施,但没有任何改变,甚至数据也没有更新。我现在该如何处理?
答:Search Insights的数据和商品排名需要一定的时间才能显示在面板中。卖家可以根据您对商品的了解,自行决定是否采纳系统建议。可能还有其他原因导致无任何改变,例如属性不强或季节性商品。根据经验,建议保持较高的Listing质量分数。
问:数据每周都会发生改变,上周显示的商品可能不会在下一周出现。这属于预期行为吗?
答:商品排名可能会因趋势和商品竞争力而在一周内发生改变。系统每周刷新一次您的洞察数据,因此您可能会发现数据有一定差异。您的商品更新可能需要一些时间才能反映在搜索排名和Listing质量面板指标中。
表现下滑的商品可能会被下架。如果发生这种情况,请按照Listing质量面板中的建议,查看可以改进的具体商品Listing属性。
如果其他商品在参与度和转化指标方面有所改进,这些商品也可能纳入报告中。